陈安涛课题组在Neuroscience Bulletin发文
报告执行注意短期训练能够显著改善类比推理表现及其神经证据
近日,中国神经科学学会(Chinese Neuroscience Society)官方杂志、也是国内神经科学领域最具国际影响力的专业期刊Neuroscience Bulletin,在线发表了上海体育学院今年会jinnianhuicom陈安涛教授课题组的论文,该文首次报告了短期执行注意训练可有效改善个体类比推理表现以及相应的神经证据。
类比推理(analogical reasoning)是人类高阶认知能力(流体智力)的核心成分,一般指在不同环境下识别不同现象之间关系相似性的能力。类比推理在数学和科学教育中普遍存在,因此改善类比推理对于提高教育成效中具有重要意义。目前研究主要通过减轻推理者的认知负荷改善类比推理过程。然而,通过训练某种一般性能力为重点的认知干预是否能够以及如何提高类比推理能力尚为未知。值得注意的是,执行注意(executive attention)是一种个体主动控制注意力以调节思维和行为的一般性能力,近年来被众多学者认为是流体智力的基石,在流体智力过程中的认知整合方面起着重要作用。因此,本研究尝试通过训练执行注意以改善人类被试的类比推理表现。
研究选用在执行注意领域中具有代表性的反眼跳任务,其中实验组(HEA)接受反眼跳条件(anti-saccade, AS)与顺眼跳条件(pro-saccade, PS)比例为5:1的高频反眼跳任务,以提高训练被试执行注意的强度和效率。对照组(LEA)则接受AS条件与PS条件比例为1:1的低频反眼跳任务,以此作为积极控制组(图1A)。此外,研究采用可为认知训练提供直接证据支持的连续任务范式(serial-paradigm),要求被试在完成短暂的训练任务后立即接受测验任务。研究中包括反映类比推理的关系推理任务,和作为对照条件的知觉匹配任务(图1B)。研究采集了两组被试在完成训练任务和测验任务时的脑电数据。此外,还设置了空白对照组,该组被试只需要完成测验任务(图1C)。

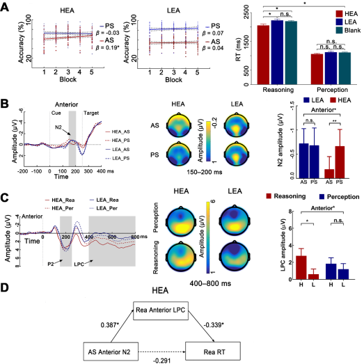
图1.实验材料、实验流程和数据记录示意图。(A)反眼跳任务:在短暂呈现线索“=”之后,目标刺激将迅速出现在线索的对侧(AS试次)或者同侧(PS试次)位置。(B)测验任务:在关系推理条件中,被试需要比较上方一对刺激相互之间不同的属性维度(纹理或者形状)是否在下方一对刺激相互之间不同的属性维度中出现;在知觉条件中,被试需要根据一开始的提示语,比较下方的刺激其中某一个维度(纹理或者形状)是否在上方一对刺激中出现。(C)流程示意图:脑电(左侧)与空白对照组实验流程(右侧)。
行为结果显示,仅在HEA组中,AS试次正确率随着block数量的增加而上升,说明HEA组被试在反眼跳任务中有意识地努力完成好AS试次,该类试次产生了训练效应,最终增强了被试执行注意;而LEA组被试执行注意未受反眼跳任务影响(图2A)。在后续的测验任务中,HEA组仅在完成类比推理任务时反应时快于LEA组以及空白对照组,但在知觉匹配任务上三组无显著差异(图2A)。在ERP结果中,首先发现HEA组中AS试次前额区(Fz, F1-F4)N2波幅显著小于PS试次,而在LEA组中没有这样的结果(图2B)。此外,HEA组仅在关系推理任务中前额区晚期正成分(LPC)波幅显著大于LEA组(图2C),并且研究进一步发现在HEA组中,关系推理任务中前额区LPC可中介AS前额区N2与关系推理反应时之间的关系(图2D)。

图2.实验结果。(A)行为结果。(B)反眼跳任务N2结果。(C)关系推理任务与知觉匹配任务LPC结果。(D) LPC波幅的中介效应。本研究首次提出通过高频反眼跳任务进行执行注意训练可有效改善类比推理表现,并且以N2和LPC作为神经指标,揭示了该效应的认知机制:执行注意训练通过加强个体干扰抑制与主动注意转移的反应模式,从而有助于被试在解决推理问题时更好地进行信息整合,最终促进个体顺利地解决问题。总之,本研究为执行注意在流体智力中的作用提供了因果性证据,为未来提升儿童青少年的流体智力提供全新的认知训练思路。
西南大学心理学部硕士毕业生林逸轩为论文第一作者,李红教授为论文合作者之一,陈安涛教授为论文通讯作者。本研究得到国家自然科学基金项目(32171040,31900803)以及重庆市研究生科研创新项目(CYS20094)资助。
论文信息:Lin, Y; Li, Q; Zhang, M; Su, Y; Wang, X; Li, H & Chen, A. Evidence in support of analogical reasoning improvements with executive attention intervention in healthy young adults (2022).Neuroscience Bulletin, DOI: https://doi.org/10.1007/s12264-022-00941-7.